How to Make Gesture Control Robot Circuit Diagram Control your home appliances effortlessly with AI-based hand gesture recognition using an ESP12 microcontroller. Discover how this smart automation system works and build your own.
_4o7o0kj1k7.jpeg)
In the world of home automation, voice recognition has taken center stage, but have you ever thought about using gestures instead? Imagine controlling your home devices with simple hand movements. This article will guide you through setting up gesture control for your Raspberry Pi home automation system. What You Need We created a Wireless Gesture Controller System that tracks finger movement, recognizes gestures, and uses them to control lights.

Controlling LEDs Using Hand Gestures with ESP32 and Python Circuit Diagram
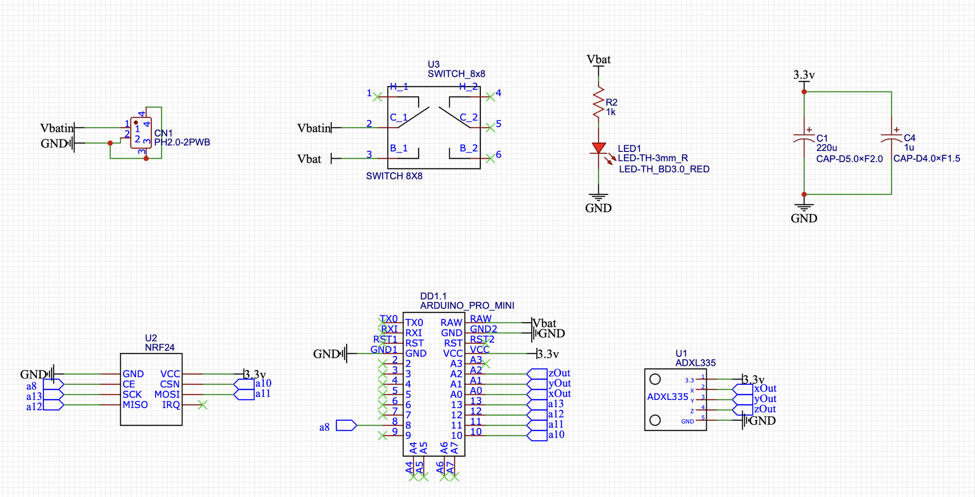
This project is for a contactless switch that works with hand gestures. The smart switch includes a sensor that can detect hand movements and translate them into commands for controlling lights, fans, and various other home appliances. These semi-autonomous can be controlled by remote, phone, gestures, etc. We previously built few IoT based robots, which can be controlled from the webserver. In today's article, we are going to build a gesture-controlled robot using Arduino, MPU6050 Accelerometer, nRF24L01 Transceiver pair, and L293D motor driver module. A Gesture-Controlled Smart Home System using computer vision. Detects hand gestures with OpenCV and MediaPipe, controlling household devices via Raspberry Pi and Arduino. Comprehensive documentation included.

All the home automation systems are used to control home appliances through a remote control. The remote control can be a stationed unit or a wireless remote. The remote used for controlling appliances usually have keys or touch-based sensors. In this project, a home automation system is designed which can be controlled by gestures. Circuit design Home automation system created by S Ahmed with Tinkercad 1. Gesture based light control 2. Gesture controlled Robotic Arm 3. Gesture controlled Video Player 4. Gesture controlled Home Automation How Does the Gesture Control Robot Work? This project involves two circuits: a transmitter circuit and a receiver circuit. The MPU6050 accelerometer sensor translates hand gestures into electrical signals.